服务热线
13774341217
显微镜相机HDMI+GE+WLAN
产品特点
· 本相机采用Sony imx183 1600万像素 1/1.06”2.4um x 2.4 um传感器;
· 双ARM A53核CPU处理,性能强悍,图像流畅细腻,操作响应速度极快;
· 集成FPU处理单元,支持NEO加速H.265/H.264 编解码;
· 8G bit DDR4 内存,运行更为流畅;
· 4K/1080P 自适应切换,4K帧速为3840*2160/30fps;
· 内置测量系统,测量数据可导出到Excel,更可将测量
· 数据同图像分层保存;
· VistarImage软件电脑端操作更便捷;
· 实时测量功能;
· 支持SD卡和U盘存储,图像 视频可回放;
应用领域
科学研究、数码教学 (示教,演示以及学术交流);数字实验室, 医学研究;工业视觉(PCB检测, IC质量控制);医学*疗 (病理学观测);食品 (微生物菌落观察计数);航空、军事;..........

应用介绍
1.VGQ4K8MP / VGQ4K16MP系列相机采用标准的C型安装接口,*大限度地兼容各种显微镜系统。
2.当与HDMI显示器或电视一起使用时,它可以录制视频。
3.如果连接千兆以太网(GE)则可以实时将视频传输到计算机进行图像捕获和视频录制。

软件介绍
1、VGQ4K8MP / VGQ4K16MP系列相机所包含的Windows软件提供图像处理和测量功能,以及g级复合功能,如图像拼接和景深延拓。
2、该软件具有在多个放大倍数下倍率校准功能,可实现不同倍率下尺寸的*确测量。
3、对Mac和Linux系统,则可以使用精简版的软件,用于捕获视频、静态图像,完成图像的简单理。

HDMI+GE+WLAN多输出
4K HDMI/GE/WLAN多接口输出,4K/1080P 自适应切换,4K帧速为3840*2160/60fpsSD卡/USB接口闪盘保存捕获图像或视频。

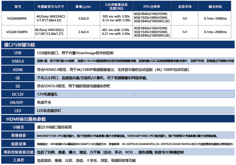
技术参数规格

上一篇:USB3.0CMOS成像系统
下一篇: 桂光XTL系列连续变倍体视显微镜
联系QQ:180133086
联系邮箱:180133086@qq.com
联系电话:021-67606757
联系地址:上海松江区高技路655号3幢320室
扫一扫 微信咨询
© 2020 开云(中国)Kaiyun·官方网站 版权所有 备案号:沪ICP备11001991号-2 技术支持:化工仪器网 管理登陆 sitemap.xml